درود . دیتا شیت آی سی این برد رو میشه داخل انجمن بگذارید برا اتصال ریموت ir به ان . ممنون از شما
فایل پیوست 2966فایل پیوست 2967
نمایش نسخه قابل چاپ
درود . دیتا شیت آی سی این برد رو میشه داخل انجمن بگذارید برا اتصال ریموت ir به ان . ممنون از شما
فایل پیوست 2966فایل پیوست 2967
این یه میکروکنترلر چینی هست که کلا ساخت یه شرکت چینیه گمونم.برای خودشم زده
چون الان هرچی نگاه کردم حتی نمیشه یه نمونه ازش بخرم:p
برای ارتباط با تولید کننده اش اومدم وصل بشم می گه باید کد عضویت داشته باشی:
SANWU Elec Product anti-forgery enquiry system
یک راه وجود داره
شما بیا برو داخل aliexpress یا ebay پیدا کن نمایندگی فروشش با پاسخگو آنلاینش صحبت کن دیتا شیت بده بهت ...
یکم دیر جواب می دن
شنبه و یکسنبه هم کلا آفلاین هستن ...
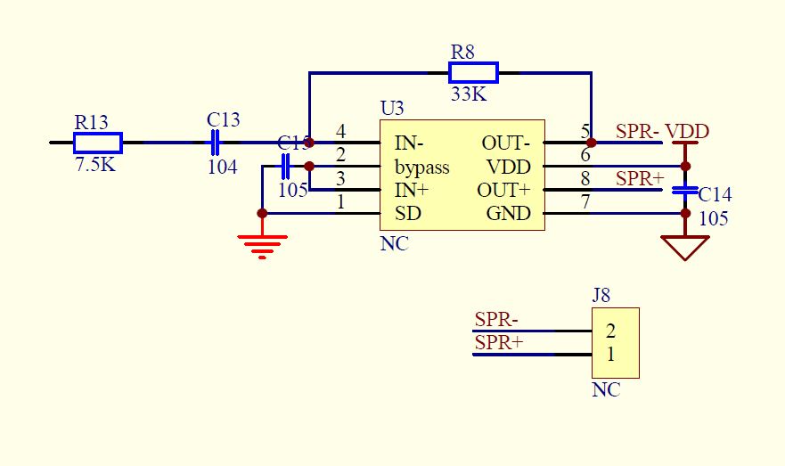
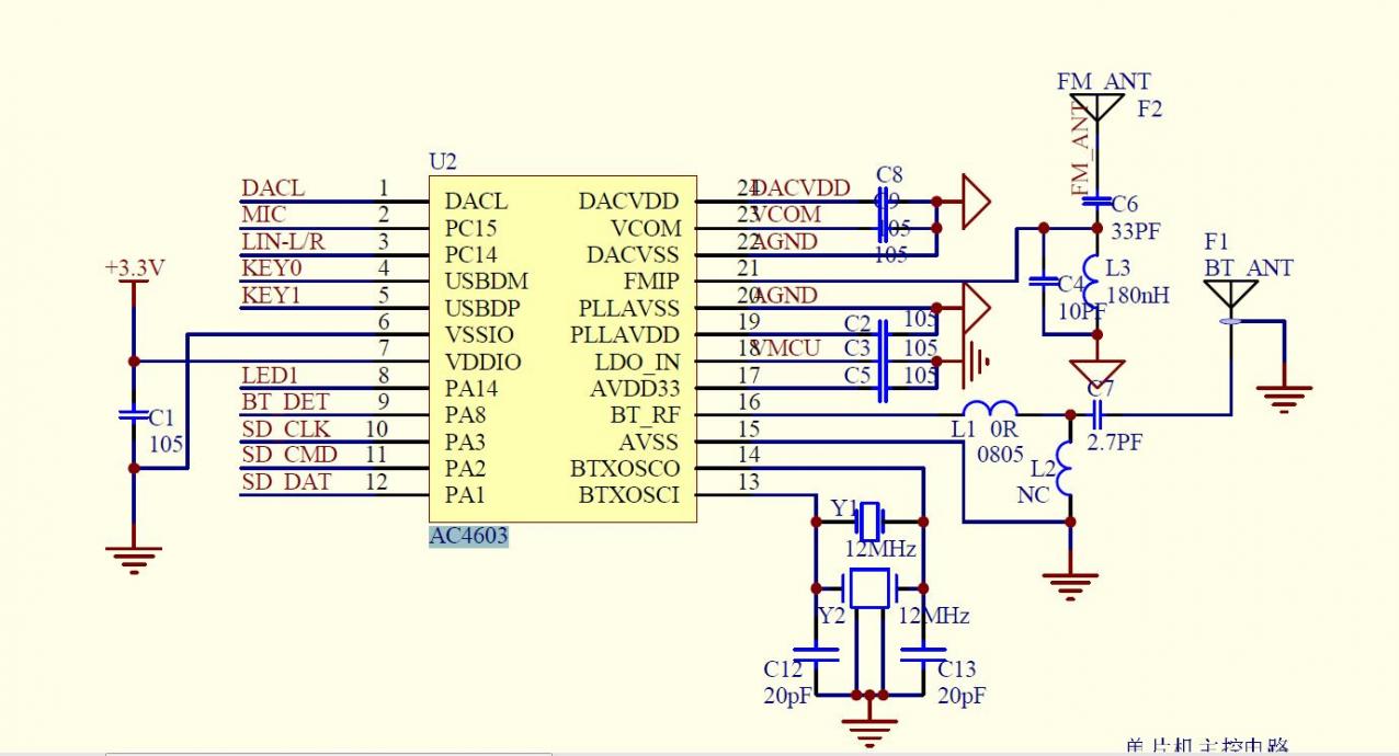
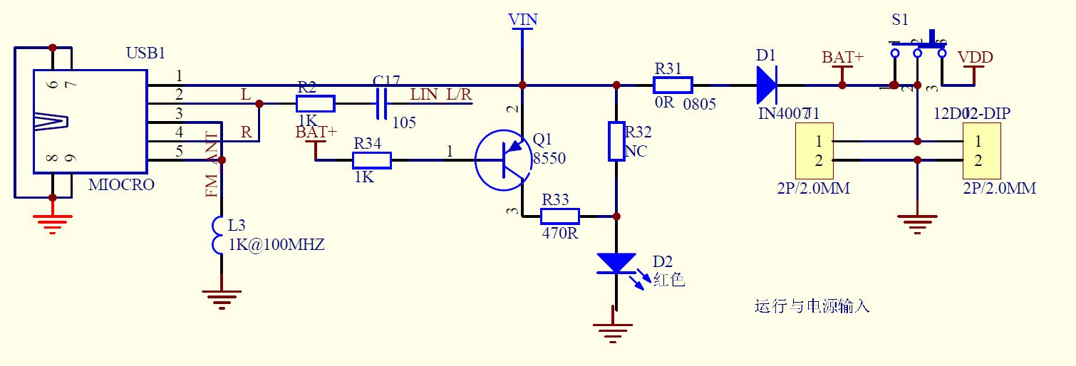
درود یه چیزایی پیدا کردم اون شماره پارت نامبره. شماره اصلی ac4603 فکر کنم باشه .به اون شرکت هم امیل زدم این شماره رو برام فرستاد .البته این مدل ریموت ir نمی خوره . تو سایت افتاب رایانه مدل بدون کنترلش هست .
فایل پیوست 2987 فایل پیوست 2988فایل پیوست 2989فایل پیوست 2990فایل پیوست 2991فایل پیوست 2992فایل پیوست 2993