سلام
یه دستگاه با خروجی rs232 هست میخوایم بتدیلش کنیم به کن باس
راه حل پیشنهادی من :
rs232 به TTL
مبدل RS232 به TTL - ماژول MAX3232 - تبدیل پورت سریال کامپیوتر به TTL
ولی از اونور TTL به کن باس نداریم
کسی راه حلی داره ؟
نمایش نسخه قابل چاپ
سلام
یه دستگاه با خروجی rs232 هست میخوایم بتدیلش کنیم به کن باس
راه حل پیشنهادی من :
rs232 به TTL
مبدل RS232 به TTL - ماژول MAX3232 - تبدیل پورت سریال کامپیوتر به TTL
ولی از اونور TTL به کن باس نداریم
کسی راه حلی داره ؟
سلام
یعنی می خوای ttl بشه rs232 بعد rs232 بشه کن باس ؛ و مجددا همین روال معکوس شه تا به ttl برسه ؟
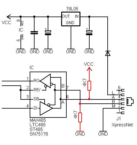
آی سی max485 برای این ویژگی تعبیه شده ماژولشم گمونم باشه ...
مبدل TTL به سریال RS485 - تبدیل TTL به RS-485 - ماژول MAX485
فایل پیوست 2148