راه اندازی دماسنج غیر تماسی
اولین و مهم ترین نکته در راه اندازی این سنسور پیدا کردن پایه هاست
بقیه مشکلات عملا حله :
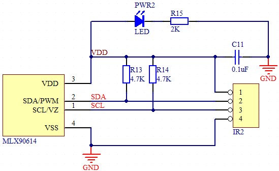
سیم بندی پروژه برای اتصال به آردوینو (دو تا عکس میزارم با هر کدوم دوست داشتین کار کنین )
فایل پیوست 2101
فایل پیوست 2102
توی شکل پایینی صرفا برای این که یه led نمایشگر روشن بودن سنسور باشه اومده یه led اضافه کرده .
و اما کد و کتابخانه به صورت فایل زیپ توی فایل های ضمیمه قرار داده شده
