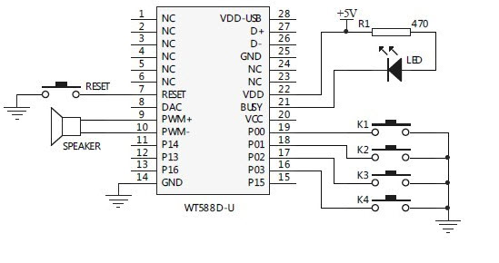
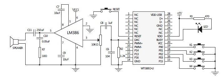
ماژول پخش صدا wt588d-u
فایل پیوست 2116فایل پیوست 2117فایل پیوست 2118فایل پیوست 2119فایل پیوست 2120فایل پیوست 2121فایل پیوست 2122
نمایش نسخه قابل چاپ
سلام خوب هستید.
با تشکر از قرار دادن مدارات نمونه، امکانش هست در مورد این ماژول و مدارات توضیح بفرمایید.
آیا میشه با این ماژول برای مثلا هشدار دهنده صوتی استفاده نمود؟