نمایش نسخه قابل چاپ
فایل پیوست 2421 فایل پیوست 2422 فایل پیوست 2423 فایل پیوست 2424 فایل پیوست 2425 فایل پیوست 2426 فایل پیوست 2427
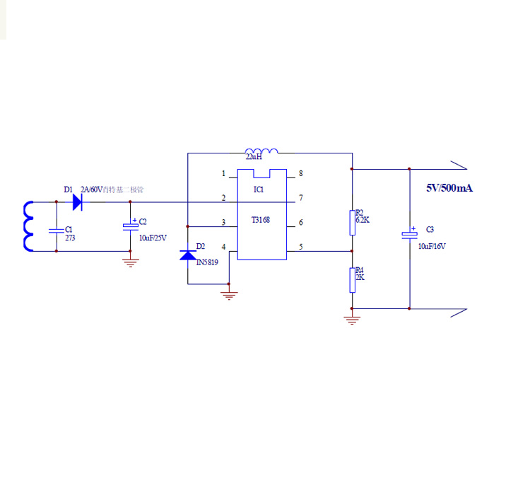
سلام اگر امکانش هست دیتا شیت ایسی های بکار رفته رو بزارید