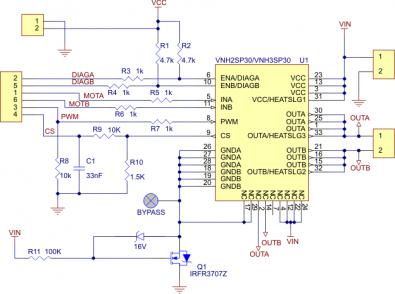
معرفی پینهای ماژول
فایل پیوست 3496
فایل پیوست 3497
نمایش نسخه قابل چاپ
معرفی پینهای ماژول
فایل پیوست 3496
فایل پیوست 3497
سلام نحوه اتصال به آردینیو را هم قرار می دهید با یک مثال ساده برای حرکت و جهت
تشکر
کد PHP:
/* MonsterMoto Shield Example Sketch
date: 5/24/11
code by: Jim Lindblom
hardware by: Nate Bernstein
SparkFun Electronics
License: CC-SA 3.0, feel free to use this code however you'd like.
Please improve upon it! Let me know how you've made it better.
This is really simple example code to get you some basic
functionality with the MonsterMoto Shield. The MonsterMote uses
two VNH2SP30 high-current full-bridge motor drivers.
Use the motorGo(uint8_t motor, uint8_t direct, uint8_t pwm)
function to get motors going in either CW, CCW, BRAKEVCC, or
BRAKEGND. Use motorOff(int motor) to turn a specific motor off.
The motor variable in each function should be either a 0 or a 1.
pwm in the motorGo function should be a value between 0 and 255.
*/
#define BRAKEVCC 0
#define CW 1
#define CCW 2
#define BRAKEGND 3
#define CS_THRESHOLD 100
/* VNH2SP30 pin definitions
xxx[0] controls '1' outputs
xxx[1] controls '2' outputs */
int inApin[2] = {7, 4}; // INA: Clockwise input
int inBpin[2] = {8, 9}; // INB: Counter-clockwise input
int pwmpin[2] = {5, 6}; // PWM input
int cspin[2] = {2, 3}; // CS: Current sense ANALOG input
int enpin[2] = {0, 1}; // EN: Status of switches output (Analog pin)
int statpin = 13;
void setup()
{
Serial.begin(9600);
pinMode(statpin, OUTPUT);
// Initialize digital pins as outputs
for (int i=0; i<2; i++)
{
pinMode(inApin[i], OUTPUT);
pinMode(inBpin[i], OUTPUT);
pinMode(pwmpin[i], OUTPUT);
}
// Initialize braked
for (int i=0; i<2; i++)
{
digitalWrite(inApin[i], LOW);
digitalWrite(inBpin[i], LOW);
}
// motorGo(0, CW, 1023);
// motorGo(1, CCW, 1023);
}
void loop()
{
motorGo(0, CW, 1023);
motorGo(1, CCW, 1023);
delay(500);
motorGo(0, CCW, 1023);
motorGo(1, CW, 1023);
delay(500);
if ((analogRead(cspin[0]) < CS_THRESHOLD) && (analogRead(cspin[1]) < CS_THRESHOLD))
digitalWrite(statpin, HIGH);
}
void motorOff(int motor)
{
// Initialize braked
for (int i=0; i<2; i++)
{
digitalWrite(inApin[i], LOW);
digitalWrite(inBpin[i], LOW);
}
analogWrite(pwmpin[motor], 0);
}
/* motorGo() will set a motor going in a specific direction
the motor will continue going in that direction, at that speed
until told to do otherwise.
motor: this should be either 0 or 1, will selet which of the two
motors to be controlled
direct: Should be between 0 and 3, with the following result
0: Brake to VCC
1: Clockwise
2: CounterClockwise
3: Brake to GND
pwm: should be a value between ? and 1023, higher the number, the faster
it'll go
*/
void motorGo(uint8_t motor, uint8_t direct, uint8_t pwm)
{
if (motor <= 1)
{
if (direct <=4)
{
// Set inA[motor]
if (direct <=1)
digitalWrite(inApin[motor], HIGH);
else
digitalWrite(inApin[motor], LOW);
// Set inB[motor]
if ((direct==0)||(direct==2))
digitalWrite(inBpin[motor], HIGH);
else
digitalWrite(inBpin[motor], LOW);
analogWrite(pwmpin[motor], pwm);
}
}
}
سلام. برای درایو موتور dc استغاده کردم. 13ولت 2آمپر. اما آیسی و برد زیریش خیلی داغ میکنه. !!!
کسی به این مشکل برنخورده