سلام .. برای راه اندازی این ترموالکتریک ماژول https://shop.aftabrayaneh.com/Tec1_0...er__AFTAB.html بایستی ولتاژ حداکثری 800 میلی ولت به ماژول اعمال بشه..ممنون میشم برای انتخاب رگولاتور مناسب راهنماییم کنید با تشکر
نمایش نسخه قابل چاپ
سلام .. برای راه اندازی این ترموالکتریک ماژول https://shop.aftabrayaneh.com/Tec1_0...er__AFTAB.html بایستی ولتاژ حداکثری 800 میلی ولت به ماژول اعمال بشه..ممنون میشم برای انتخاب رگولاتور مناسب راهنماییم کنید با تشکر
دوستان کسی نیست کمک کنه؟
سلام
دوست عزیز 0.85V میشه 850mV
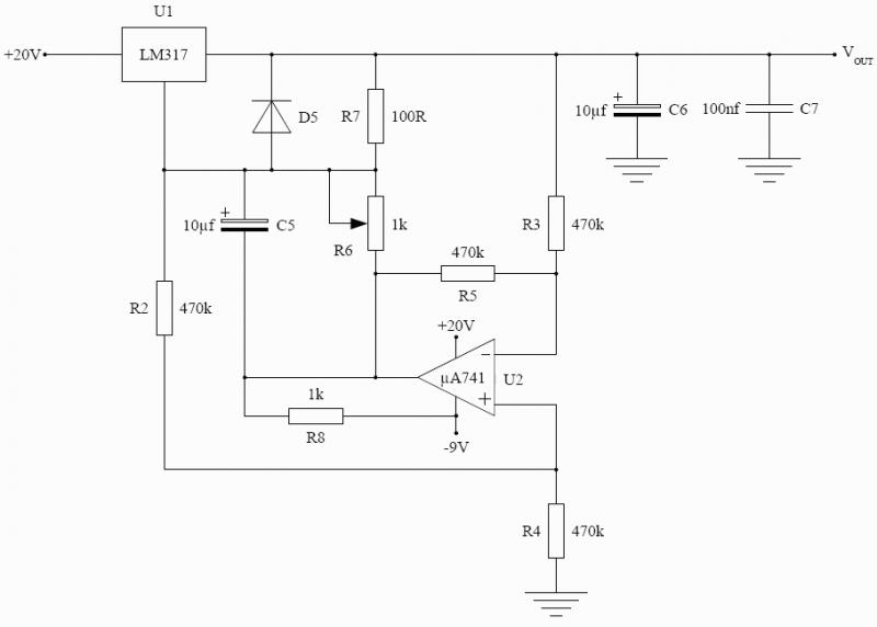
روش زیاد ساده ترین حالتی که بخوام بگم بسته به ولتاژ ورودی میتونید مثلا از LM317 استفاده کنید و ولتاژ ref به صورت منفی با opamp ایجاد کنید و ولتاز خروجی از 1.25V بیارید پایین تر به طور مثال :
فایل پیوست 4039
البته LM317 ساده هست ولی تلفات زیاد
ممنون از پاسخ شما.. حواسم نبود ببخشید پست رو اصلاح کردم.. فایل پیوست لینکش شناخته شده نیست و لطفا یه ic دست حسابی اگه میشناسید معرفی کنید چون میخام قابل اعتماد باشه نه اینکه با lm317 و فیدبک منفی و این حرفا.. ای سی پیدا کردم خودم ولی داخل ایران نیست :( حالا لطفا یکی دیگه از راه های زیادی که میفرمایید بگید تا ما هم یاد بگیرییم.. ممنون :)
بیشتر تحقیق کنید چیزی به نام درست و حسابی که مد نظر دارید بی معنی ه.
ماژول اماده
https://shop.aftabrayaneh.com/Power_...ly__AFTAB.html
https://shop.aftabrayaneh.com/Power_...CD__AFTAB.html
نه باید با سویچینگ آشنایی داشته باشید و خودتون درست کنید مثل LM2576-adj , LM2596-adj , ......