سلام
دوستان من یه پروژه ای دارم که با برد آردوینو آنو باید دوتا درایور موتو پله ای رو کنترل کنم
این درایوری (EasyDriver Stepper Motor Driver) که مدار من داره دوتا ورودی بیشتر نداره STEP و DIR ولی تا اونجا که من میدونم درایورای موتوهای پله ای چهارتا ورودی دارن حالا من این درایورو پیدا نمیکنم و مجبورم یه درایور دیگه به جاش استفاده کنم
مشکل اینه که چه درایوری باید استفاده کنم که دوتا ورودی داشته باشه؟
پیشاپیش یه دنیا تشکر
اینم تصاویر مدار و درایور هستش
این خود مداره که درایور رو کنترل میکنه و دو ورودی بیشتر نداره
فایل پیوست 805
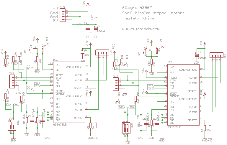
اینم مدار کلی درایور هستش
فایل پیوست 806
اینم نحوه اتصالش هست
فایل پیوست 807
اینم پایه هاشه
فایل پیوست 809
حالا من چی جایگزین این کنم آخه
درایور آماده به جای این معرفی کنید هم قبوله

