سلام
دوستان من یه پروژه ای دارم که با برد آردوینو آنو باید دوتا درایور موتو پله ای رو کنترل کنم
این درایوری (EasyDriver Stepper Motor Driver) که مدار من داره دوتا ورودی بیشتر نداره STEP و DIR ولی تا اونجا که من میدونم درایورای موتوهای پله ای چهارتا ورودی دارن حالا من این درایورو پیدا نمیکنم و مجبورم یه درایور دیگه به جاش استفاده کنم
مشکل اینه که چه درایوری باید استفاده کنم که دوتا ورودی داشته باشه؟
پیشاپیش یه دنیا تشکر
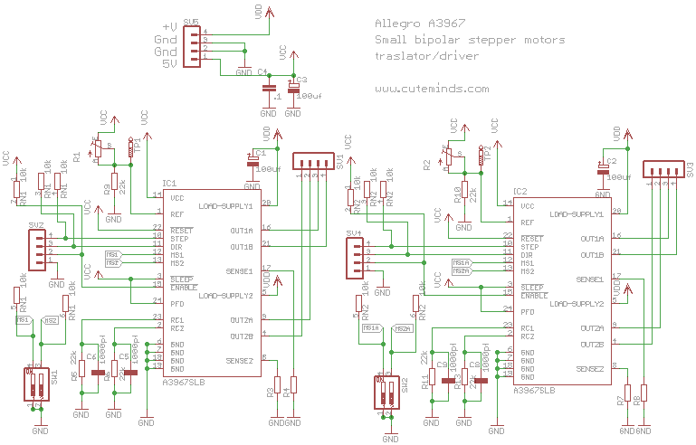
اینم تصاویر مدار و درایور هستش
این خود مداره که درایور رو کنترل میکنه و دو ورودی بیشتر نداره
اینم مدار کلی درایور هستش
اینم نحوه اتصالش هست
اینم پایه هاشه
حالا من چی جایگزین این کنم آخه
درایور آماده به جای این معرفی کنید هم قبوله


LinkBack URL
About LinkBacks



پاسخ با نقل قول
