1 لایک
-
1
Post By LANDA
-
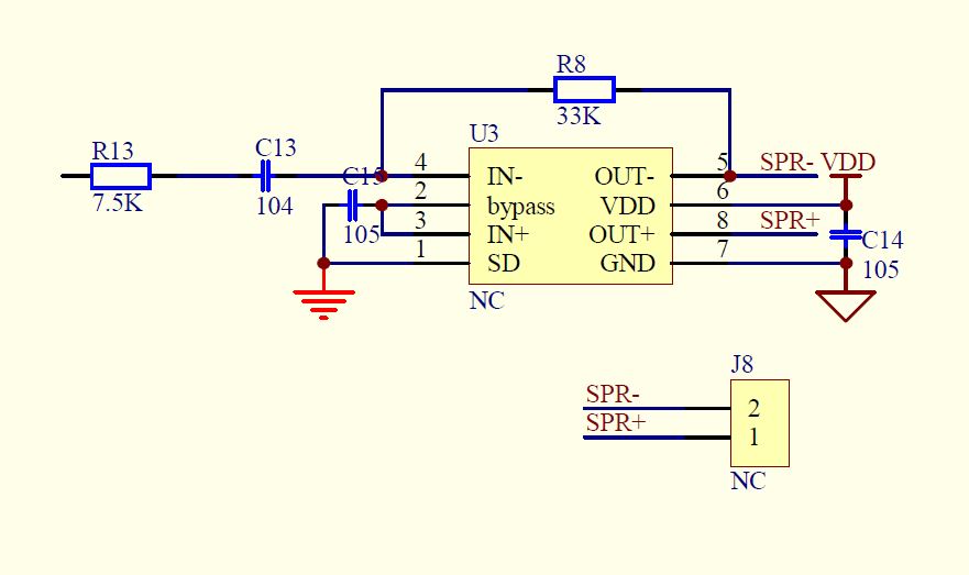
ماژول پخش فایل های صوتی دارای ورودی های بلوتوث / usb / tf card به همراه کلید های کنتر
درود . دیتا شیت آی سی این برد رو میشه داخل انجمن بگذارید برا اتصال ریموت ir به ان . ممنون از شما

-
این یه میکروکنترلر چینی هست که کلا ساخت یه شرکت چینیه گمونم.برای خودشم زده
چون الان هرچی نگاه کردم حتی نمیشه یه نمونه ازش بخرم
برای ارتباط با تولید کننده اش اومدم وصل بشم می گه باید کد عضویت داشته باشی:
SANWU Elec Product anti-forgery enquiry system
یک راه وجود داره
شما بیا برو داخل aliexpress یا ebay پیدا کن نمایندگی فروشش با پاسخگو آنلاینش صحبت کن دیتا شیت بده بهت ...
یکم دیر جواب می دن
شنبه و یکسنبه هم کلا آفلاین هستن ...
-
مجوز های ارسال و ویرایش
- شما نمیتوانید موضوع جدیدی ارسال کنید
- شما امکان ارسال پاسخ را ندارید
- شما نمیتوانید فایل پیوست کنید.
- شما نمیتوانید پست های خود را ویرایش کنید
-
مشاهده قوانین انجمن
SEO by vBSEO