نمایش نتایج: از 1 به 2 از 2

موضوع: منبع تغذیه بیسیم ، ماژول شارژر بیسیم ، انتقال بیسیم ولتاژ - فرستنده و گیرنده - 5 تا 1

Hybrid View

  1. #1
    مدیر ویژه
    تاریخ عضویت
    Mar 2014
    نوشته ها
    586

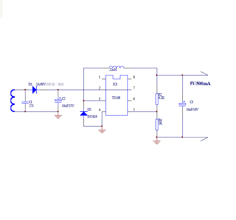
    منبع تغذیه بیسیم ، ماژول شارژر بیسیم ، انتقال بیسیم ولتاژ - فرستنده و گیرنده - 5 تا 1

    برای دیدن سایز بزرگ روی عکس کلیک کنید

نام: wireless charger (1).jpg
مشاهده: 326
حجم: 62.5 کیلو بایت
    برای دیدن سایز بزرگ روی عکس کلیک کنید

نام: wireless charger (2).jpg
مشاهده: 269
حجم: 58.8 کیلو بایت
    برای دیدن سایز بزرگ روی عکس کلیک کنید

نام: wireless charger (3).jpg
مشاهده: 272
حجم: 59.1 کیلو بایت
    برای دیدن سایز بزرگ روی عکس کلیک کنید

نام: wireless charger (6).jpg
مشاهده: 246
حجم: 57.3 کیلو بایت
    برای دیدن سایز بزرگ روی عکس کلیک کنید

نام: wireless charger (7).jpg
مشاهده: 283
حجم: 59.9 کیلو بایت
    برای دیدن سایز بزرگ روی عکس کلیک کنید

نام: wireless charger (4).jpg
مشاهده: 268
حجم: 78.0 کیلو بایت
    برای دیدن سایز بزرگ روی عکس کلیک کنید

نام: wireless charger (5).jpg
مشاهده: 259
حجم: 48.6 کیلو بایت

  2. #2
    Junior Member
    تاریخ عضویت
    Sep 2016
    نوشته ها
    2
    سلام اگر امکانش هست دیتا شیت ایسی های بکار رفته رو بزارید

مجوز های ارسال و ویرایش

  • شما نمیتوانید موضوع جدیدی ارسال کنید
  • شما امکان ارسال پاسخ را ندارید
  • شما نمیتوانید فایل پیوست کنید.
  • شما نمیتوانید پست های خود را ویرایش کنید
  •  

SEO by vBSEO