نمایش نتایج: از 1 به 5 از 5

موضوع: کمک برای انتخاب ای سی رگولاتور ولتاژ با دراپ اوت پایین

Hybrid View

  1. #1
    Junior Member
    تاریخ عضویت
    Jul 2016
    نوشته ها
    3

    Question کمک برای انتخاب ای سی رگولاتور ولتاژ با دراپ اوت پایین

    سلام .. برای راه اندازی این ترموالکتریک ماژول https://shop.aftabrayaneh.com/Tec1_0...er__AFTAB.html بایستی ولتاژ حداکثری 800 میلی ولت به ماژول اعمال بشه..ممنون میشم برای انتخاب رگولاتور مناسب راهنماییم کنید با تشکر
    ویرایش توسط hz021 : 07-07-2018 در ساعت 11:40 AM

  2. #2
    Junior Member
    تاریخ عضویت
    Jul 2016
    نوشته ها
    3
    دوستان کسی نیست کمک کنه؟

  3. #3
    Junior Member
    تاریخ عضویت
    Feb 2015
    نوشته ها
    3
    نقل قول نوشته اصلی توسط hz021 نمایش پست ها
    سلام .. برای راه اندازی این ترموالکتریک ماژول https://shop.aftabrayaneh.com/Tec1_0...er__AFTAB.html بایستی ولتاژ حداکثری 8 میلی ولت به ماژول اعمال بشه..ممنون میشم برای انتخاب رگولاتور مناسب راهنماییم کنید با تشکر
    سلام
    دوست عزیز 0.85V میشه 850mV
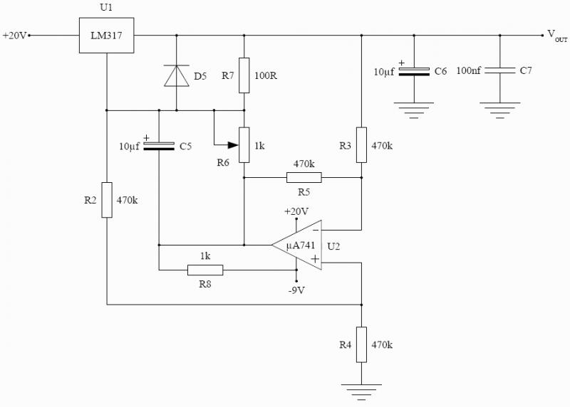
    روش زیاد ساده ترین حالتی که بخوام بگم بسته به ولتاژ ورودی میتونید مثلا از LM317 استفاده کنید و ولتاژ ref به صورت منفی با opamp ایجاد کنید و ولتاز خروجی از 1.25V بیارید پایین تر به طور مثال :
    برای دیدن سایز بزرگ روی عکس کلیک کنید

نام: LM317 0V.jpg
مشاهده: 235
حجم: 25.3 کیلو بایت
    البته LM317 ساده هست ولی تلفات زیاد
    ویرایش توسط Developer : 07-08-2018 در ساعت 09:33 AM

  4. #4
    Junior Member
    تاریخ عضویت
    Jul 2016
    نوشته ها
    3
    ممنون از پاسخ شما.. حواسم نبود ببخشید پست رو اصلاح کردم.. فایل پیوست لینکش شناخته شده نیست و لطفا یه ic دست حسابی اگه میشناسید معرفی کنید چون میخام قابل اعتماد باشه نه اینکه با lm317 و فیدبک منفی و این حرفا.. ای سی پیدا کردم خودم ولی داخل ایران نیست حالا لطفا یکی دیگه از راه های زیادی که میفرمایید بگید تا ما هم یاد بگیرییم.. ممنون

  5. #5
    Junior Member
    تاریخ عضویت
    Feb 2015
    نوشته ها
    3
    بیشتر تحقیق کنید چیزی به نام درست و حسابی که مد نظر دارید بی معنی ه.

    ماژول اماده
    https://shop.aftabrayaneh.com/Power_...ly__AFTAB.html
    https://shop.aftabrayaneh.com/Power_...CD__AFTAB.html

    نه باید با سویچینگ آشنایی داشته باشید و خودتون درست کنید مثل LM2576-adj , LM2596-adj , ......

کلمات کلیدی این موضوع

مجوز های ارسال و ویرایش

  • شما نمیتوانید موضوع جدیدی ارسال کنید
  • شما امکان ارسال پاسخ را ندارید
  • شما نمیتوانید فایل پیوست کنید.
  • شما نمیتوانید پست های خود را ویرایش کنید
  •  

SEO by vBSEO